Search
A
A+
A++
Português
澳門特別行政區政府財政局
Governo da Região Administrativa Especial de Macau
Direcção dos Serviços de Finanças
Página Principal
Sobre a DSF
Finanças Públicas
Contribuições e Impostos
Gestão Patrimonial
Finanças Inteligentes.Caixa Rápida
Serviço Electrónico
Você está aqui:
Página Principal
Sobre a DSF
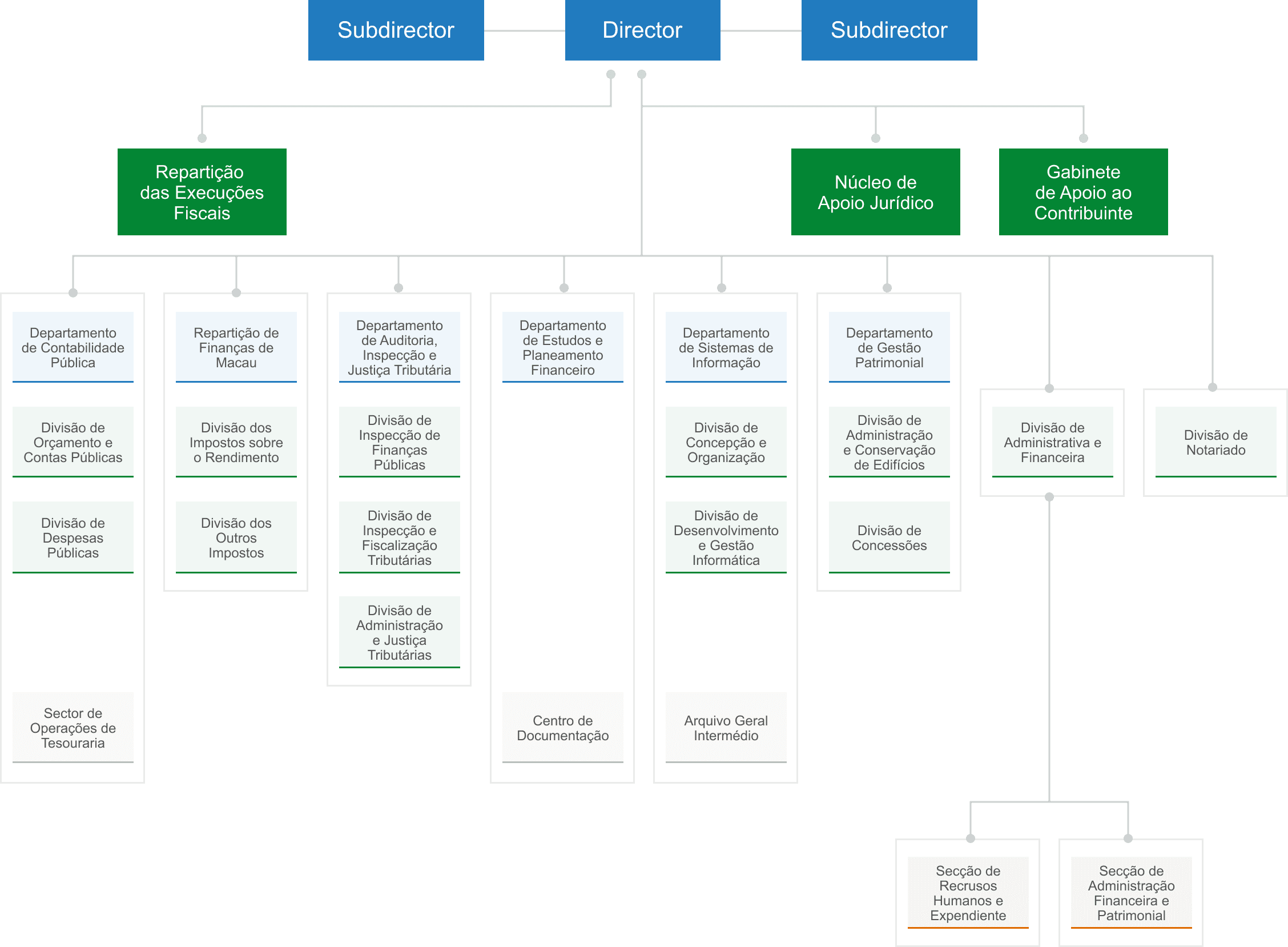
Órgãos e Subunidades Orgânicas
Órgãos e Subunidades Orgânicas
Lei orgânica da Direção dos Serviços de Finanças